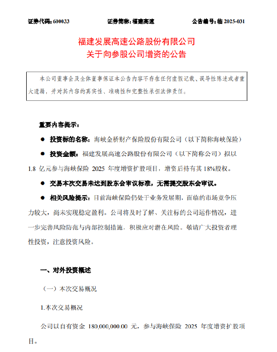
11月27日金融一线消息,福建发展高速公路股份有限公司11月26日发布公告称,拟以1.8亿元参与海峡保险2025年度增资扩股项目,增资后持有其18%股权。
广西能源:截至2025年12月31日公司在册股东户数为53413户
短线拉升!美联储,降息大消息!美国发布重磅数据
易华录之困:债务逾期,三年预亏超69亿元
松芝股份(002454.SZ):部分董事、高级管理人员拟合计减持不超过37.45万股
3家A股公司,收到证监会立案告知书!
04月03日硫磺6700.00元/吨 5天上涨20.87%
尾盘异动!600302,1分钟涨停!
德康农牧于4月2日斥资215.7万港元回购3.29万股
发表评论
2025-11-27 18:59:42回复
2025-11-27 19:20:19回复